Kinh nghiệm học của 1 cựu học viên AFTC (Nguồn: sưu tầm)
Trong bối cảnh thị trường chứng khoán khá ế ẩm hiện nay thì việc tìm 1 mã cổ phiếu chiến thắng thị trường là không dễ. Tuy nhiên, có 1 mã đầu tư dài hạn đảm bảo sẽ đem lại lợi nhuận lâu dài trong tương lai mà gần đây dân tài chính đã bắt đầu “gom” dần đó là mã CFA. Với lượng kiến thức khổng lồ & quá nhiều công thức, lý thuyết, model cần phải nhớ, CFA là 1 trở ngại không nhỏ đối với những người phải làm việc hàng ngày & chỉ học được vào cuối tuần. Mình đã đọc rất kĩ quyển sách “ Tôi tài giỏi, bạn cũng thế” của Adam Khoo & áp dụng các kĩ thuật học tập của sách vào việc học CFA khá thành công.
Những ứng dụng chung chung như tạo động lực, vượt qua sự lười biếng,đặt mục tiêu, tác dụng của học nhóm…là rất quan trọng, nhưng đã có nhiều topic nói rồi, mình không nói lại nữa mà đi thẳng vào 2 phương pháp mình áp dụng được là mindmap & mô hình trí nhớ siêu đẳng.
1/ Mindmap
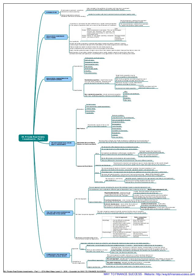
Sơ đồ tư duy là 1 phương pháp học tiên tiến & được áp dụng rộng rãi hiện nay. Những người dùng Mindmap học CFA đều xem quyển Mindmap như là bảo vật bất li thân của mình. Một may mắn rất lớn của CFAer Việt Nam là đã có cô Hoài Phương-CEO của AFTC đã biên soạn và chia sẻ free Mindmap của cả 3 level CFA. Kinh nghiệm thực tế của mình là chỉ cần nắm chắc những concept theo khung Mindmap của cô Phương+ bản thân người học note thêm chi tiết những Concept có đề cập trong Mindmap đó là đã bao quát gần hết kiến thức của 6 quyển sách dày cộm rồi. Mindmap cực kì quan trọng ở giai đoạn ôn thi nước rút, khi thời gian còn rất ít, nếu ta ôm sách đọc lại sẽ không kịp, nhưng lướt qua mind map 15’ mỗi ngày lại có hiệu quả đến không ngờ.
Nhờ Mindmap, việc học CFA trở nên nhẹ nhàng hơn rất nhiều, chỉ cần:
- Học 1.5h ở các ngày làm việc & 6h vào 2 ngày cuối tuần để làm bài tập & summary kiến thức đã học trong tuần
- Note lại ý chính của bài học vào quyển Mindmap theo sơ đồ cô Phương đã vẽ sẵn, tô thêm màu mè cho bắt mắt & giúp tăng khả năng ghi nhớ lên rất nhiều. Mindmap giúp ta bao quát được cái sườn của môn học & tập trung vào những nội dung trọng điểm 1 cách dễ dàng
-Review Mindmap 10’ mỗi ngày hoặc ít nhất 3 lần 1 tuần. Theo nghiên cứu thì bạn sẽ quên 80% kiến thức trong 24h nếu ko review lại. Khi review Mindmap nhận thấy vùng kiến thức nào còn hổng thì đọc kĩ sách lại thêm 1 lần nữa. Chỉ cần review mindmap 10’ vào mỗi buổi sáng trước khi đi làm trong 1 thời gian đủ dài bạn sẽ thấy bất ngờ về khả năng ghi nhớ của mình (sao mình lại nhớ giỏi thế nhỉ, ta phục ta quá) Ngược lại, nếu không review thường xuyên chắc chắn bạn sẽ tự hỏi câu hỏi này thường xuyên: “ủa, mình nhớ vấn đề này lần trước hiểu lắm mà sao giờ quên hết sạch rồi”. Tập thói quen dùng 10' ít ỏi mỗi buổi sáng này, thay vì ngủ nướng hoặc xem tivi ta lật Mindmap ra xem, sẽ giúp ích rất nhiều cho việc học & thi CFA!
2/ Mô hình trí nhớ siêu đẳng
CFA đòi hỏi khả năng phân tích, nhưng khả năng ghi nhớ kiến thức để phân tích có thể xem là yếu tố quyết định tới việc đậu hoặc rớt. Một số vấn đề bắt buộc phải thuộc lòng, ví dụ như những basic principle của môn Ethics, những nhân tố của model định giá option Black Schole, sử dụng các biện pháp M&A ở những giai đoạn nào…Bất cứ những gì khó nhằn cần nhớ đều trở nên dễ dàng & thú vị hơn rất nhiều nếu bạn áp dụng thuần thục mô hình trí nhớ siêu đẳng.
Chiêu thức cơ bản của môn võ này là:
- Tìm key word cho nội dung bạn cần nhớ
- Sắp xếp key word theo 1 thứ tự dễ nhớ & nghĩ ra 1 câu chuyện & hình ảnh vui nào đó liên quan đến những key word này.
Thực tế thì sau khi thi xong mình bị quên rất nhiều kiến thức, nhưng với những kiến thức được ghi nhớ bằng phương pháp này mình nhớ rất lâu & rất khó quên. Cách nhớ này giống với câu kinh Call girl Phải SeXy (Call = Put + Strike-Exercise) mà nhiều người biết. Ví dụ cụ thể nhé:
Ví dụ 1: Môn Ethics của level 2: five basic principles to the new Prudent Investor Rule:
1. Diversification is expected of portfolio managers as a method of reducing risk.
2. Trustees must base an investment's appropriateness on its risk/return profile: how it
contributes to the overall risk of the portfolio.
3. Excessive trading (churning) as well as excessive fees and other transactions costs that
are not warranted by the portfolio risk/return objectives should be avoided.
4. Current income for the trust must be balanced against the need for growth.
5. Trustees are allowed to delegate investment authority. In fact, this is a duty if the
trustee does not have the required level of expertise.
+ chọn từ khóa: appropriateness, Diversification, Excessive trading, delegate investment, balanced
+ Ghép các chữ cái của kep word lại, chuyển thể thành câu hoặc hình ảnh tếu tếu cho dễ nhớ ta được câu kinh là: Anh Dụ Em Dính Bầu. Khi học đến phần này review các key word & nhớ đến câu kinh này, mình ko bao giờ quên các Rule của Prudent. Trong đề thi trắc nghiệm có thể sẽ có câu hỏi những yếu tố nào sau đây ko phải là 1 Rule của Prudent Investor thì chắc ăn được 1 câu nhé!
Ví dụ 2: 1 LOS khác trong Ethics LOS 1O.b: the general fiduciary standards to which a trustee must adhere:Loyalty, Impartiality, Skill, Care, Caution
Câu kinh ở ví dụ này là Lương Ít Sẽ Chuyển Chỗ, nguyên tắc này đối với dân tài chính có vẻ thực tế hơn là Loyalty
Ngoài môn Ethics ra thì tất cả các môn học khác đều áp dụng được phương pháp này, mình đãtưởng tưởng ra rất nhiều hình ảnh & câu kinh dễ nhớ cho các môn học & nhận thấy đây là 1 cách tuyệt vời để ghi nhớ. Thực tế là con người có trí nhớ rất tốt ở những vấn đề bậy bạ & liên quan đến TD (khoa học đấy).
Sợi chỉ đỏ của chiêu thức là vậy, càng cố sáng tạo ra các cách nhớ sẽ thúc đẩy ta nhớ bài & có cảm hứng học bài hơn.
Chiêu thức thì có rất nhiều, chắc chắn có nhiều người đọc bài này, thấy hay hay nhưng lại chỉ đọc cho vui chứ không áp dụng. Vì vậy thay vì đi tìm & biết nhiều chiêu thức, các bạn hãy cố gắng tập luyện thuần thục 1 vài chiêu thức phù hợp & sự dụng nó thật hiệu quả.
CFA là 1 chặn đường dài & đau khổ, vì vậy hãy cố gắng làm chặn đường đó ngắn hết sức có thể & tìm được nhiều niềm vui trên chặn đường đau khổ này!
Website: http://tailieucfa.vn
Hotline: 0977 451 066 (SMS - Zalo - Viber)
0964 404 765
Fb Admin: https://www.facebook.com/hoangthuy.art
Fanpages: https://www.facebook.com/sachCfaFrm/
Email : shoptailieucfa@gmail.com
Skype : hoangthuy217